欢迎光临禹州市华联环保科技有限公司官网!
手机网站
|
设为首页
|
加为收藏
热搜:
板框压滤机 自动压滤机 不锈钢压滤机 压滤机
网站首页
关于华联
产品中心
新闻资讯
成功案例
压滤知识
热销产品
在线订购
联系我们
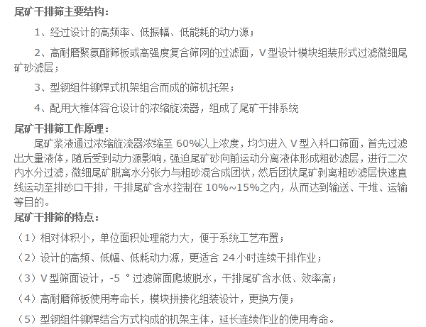
尾矿干排设备
尾矿干排筛
发布时间:2025/12/10 18:07:14
产品分类
普通压滤机
隔膜压滤机
自动压滤机
带式压滤机
特种压滤机
单室进料压滤机
压滤机滤板
压滤机配件
压滤机专用泵系列
尾矿干排设备
尾矿干排工艺方案
友情链接:
百度22
|
百度11
|